这个春节,百感交集,从一月到三月经历了太多跌宕起伏。大家是否都有经历过食材物资紧迫的问题?
素友们是否有吃素困难的情况?
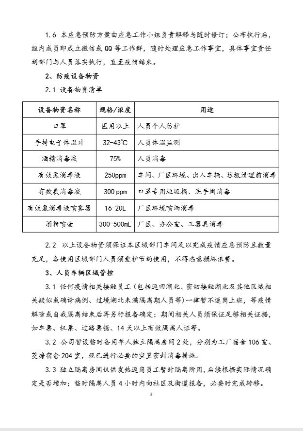
在这期间,齐善有这样一条消息......

虽然当时湖北地区因为疫情原因快递停止,线上电商平台无法发货,但齐善力保线下采购正常!
除去齐善为武汉吃素食的医护人员捐赠素食外(
向武汉5家医院医护人员提供素餐!
),齐善素食武汉销售中心在 线下为需求者供应素食产品。齐善素食全年无休,疫情期间正常发货!
仓库工作人员勇担责任,确保市场供给!
共艰时刻,武汉的采购单全按成本价定价。


以上是齐善北京仓库、上海仓库、广州仓库、深圳仓库一览!
齐善人抗疫时期坚守岗位,努力保障供给!
坚决防疫,严阵以待!
齐善确保员工健康,确保企业运作,确保食品安全,保障市场需求。
希望一份产品能穿透疫情的阴霾,给大家一份安心与满意,温暖齐善消费者的心和胃。

扫描二维码分享到微信或朋友圈